Rawad Hossain | Full Stack Developer DevOps Open Source Contributor

About
Developer and cloud enthusiast passionate about building tools that simplify dev workflows. I explore, learn, and integrate new tech into projects that combine AI, automation, and clean UX. Lately diving into DevOps and AI agents stuffs. You can find me pretty much active on Github, LinkedIn and Twitter.
Skills
Check out my latest work
I have worked on a variety of projects, from simple websites to complex web applications. Here are a few of my favorites.
Sharing the achievements I have achieved along the way.

BUET CSE Fest 2026
Valerix
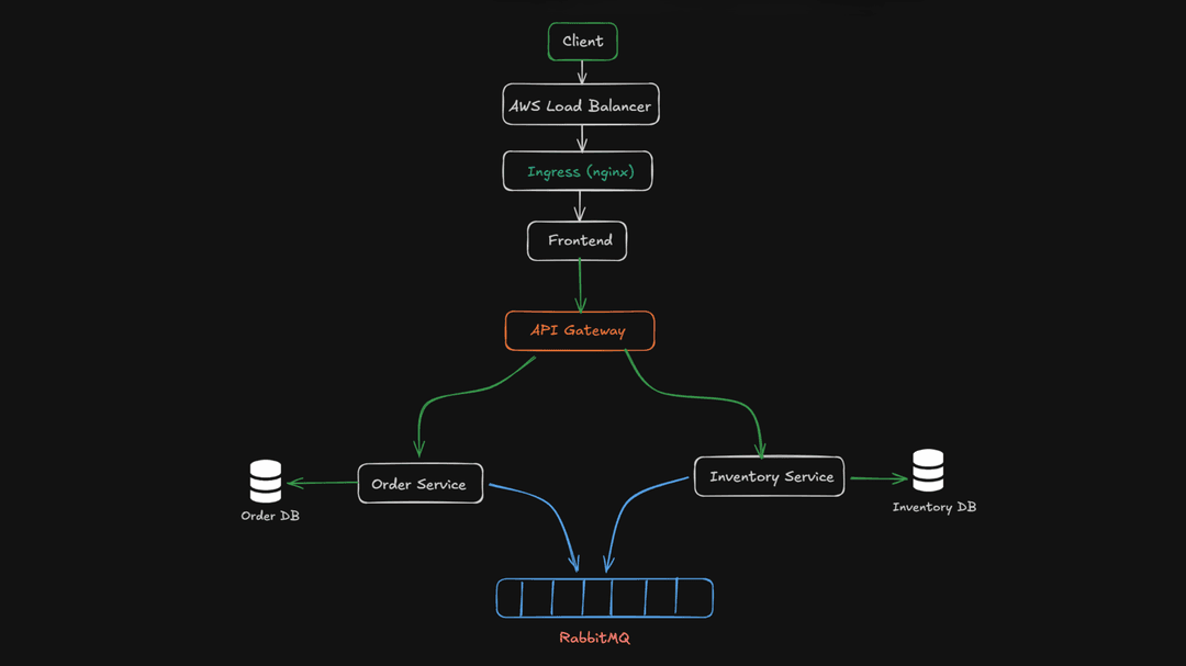
Kubernetes-orchestrated microservices platform demonstrating service resilience, controlled failures, and production-style cloud deployment using Docker and AWS EKS.
Contributing to the open-source community by fixing bugs, improving documentation, and adding features.
Sharing technical insights and explorations. Here, you will find articles on topics I was learning, experimenting with, or just curious about.
Amazon CloudFront: The Key to Faster Web Content Delivery
Explore AWS CloudFront. How it works, caching process, and its key componentsComprehensive Look into Amazon S3 Storage Classes
Different storage classes in Amazon S3, its availability and Lifecycle Policy.Optimizing AWS Resources with ASG and RDS Replicas
About ASG, CloudWatch Alarms, monitoring, and RDS Replicas.Understanding Load Balancing & SSL Certificates
Learning about LB, their types & SSL Certificates.Some Certifications I have done along the way





